UPDATE: Niciunul dintre inculpații din dosarul Petromservice nu s-a prezentat astăzi în fața instanței, care a fixat un nou termen pentru data de 8 iulie. Sorin Ovidiu Vîntu nu s-a refăcut, probabil, după sejurul de la Jilava, iar Liviu Luca și subordonații lui încearcă să se pună de acord cu ceea ce vor spune când vor da, totuși, ochii cu judecătorul.
- Sorin Ovidiu Vîntu și Octavian Țurcan – beneficiarii finali ai fondurilor sustrase de la Petromservice
Hoția e prea mare pentru a mai putea fi dosită, iar infractorii prea cunoscuți pentru a mai fi trecuți cu vederea. Luca, spre exemplu are de dat socoteală și în alte cauze că nici el nu mai știe unde să absenteze mai întâi. Spre exemplu, el a mai fost trimis în judecată, anul trecut, de către procurorii anticorupție, după ce i-a țepuit din nou pe sindicaliști, aprobând în calitate de prim-vicepreședinte al CNSLR Frația, externalizarea pentru 9 ani a serviciilor de turism sindical (făcut până atunci prin firma Sind Tour Trading SRL) către Tour Mirinvest SRL Timișoara, o firmă falimentară. Țeapa a fost de 732.000 de euro, doar ”la prima strigare”, până au intrat procurorii DNA în acțiune și au stopat afacerea. Pe de altă parte, în fraudarea Petromservice, au mai fost atrase și alte grupări coordonate de aceiași capi Luca si SOV. Este vorba, spre exemplu de gruparea Eftime& Kiss Laszlo Gyorgy, trimisă în instanță pentru un prejudiciu de aproximativ 6,5 milioane de euro, ca să nu mai vorbim de celebra returnare ilegală de TVA în valoare de 62 milioane de euro, aprobată de Vosganian. Pentru fraudarea Petromservice avea să fie trimisă în judecată inclusiv firma lui Arin Stănescu (pentru încercarea de a scoate ilegal din conturile PSV Company SA aproximativ 7 milioane de euro), RVA Insolvency, desemnată drept administrator judiciar al actualei PSV Company aflate în insolvență! Sunt, așadar, mulți cei care și-au prins ghiarele în butoiul cu miere numit PETROMSERVICE și care vor ocupa, când le va veni vremea, celule din Jilava sau Rahova. Este una dintre explicațiile pentru care, zilele acestea se tot bate monedă pe suprapopularea penitenciarelor, pregătindu-se introducerea pușcăriei la domiciliu. Adică infractorii cu gulere albe, la cot cu tâlharii de rând, să nu mai fie private de libertate și aruncate în spatele gratiilor, ci să stea acasă, sau în urbea lor și să planteze flori, sau să joace table în pauza dintre alte două noi delapidări/tâlhării/spălări de bani etc.
Delapidarea și falimentarea fostei societăți comerciale Petromservice (actuala PSV Company) de către gruparea de crimă organizată condusă de Sorin Ovidiu Vîntu și Liviu Luca, instrumentată de procurorii Secției de urmărire penală și criminalistică din cadrul Parchetului de pe lângă ÎCCJ, finalizată cu rechizitoriu și trimiterea în judecată a 12 inculpați, se află astăzi la al paisprezecelea termen, pe rolul Tribunalului București.
Prejudiciul adus Petromservice de către Vântu, Lucu și locotenenții lor depășește 83 de milioane de euro, în condițiile în care societatea prăduită avea, la intrarea în insolvență (2009), datorii de 410,8 milioane lei (aproape 100 milioane de euro), iar la Asociația Salariaților SNP Petrom SA circa 56 milioane lei. Conform procurorilor criminaliști, beneficiarii finali ai fraudei coordonate de cei doi stăpâni ai Petromservice, Liviu Luca și Sorin Vîntu, au fost Sorin Ovidiu Vîntu și Octavian Țurcan, un locotenent al acestuia.
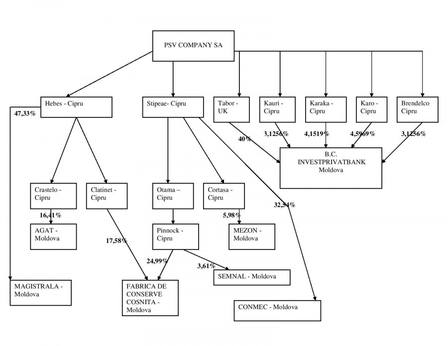
Schema prin care s-a produs fraudarea Petromservice a fost devoalată, la vremea respectivă, de procurori, inculpații folosindu-se de aproximativ 22 de companii offshore înființate special pentru această operațiune criminală.
Cazul aflat astăzi pe rolul unei instanțe a Tribunalului București este doar unul dintre cele care au fost puse la cale de aceeași grupare infracțională, pentru a devaliza Petromservice, după ce în contul acesteia intraseră, în anul 2007, aproximativ 325 milioane de euro (1, 212 miliarde lei) din vânzarea de către Liviu Luca (patronul offshorului ce controla Petromservice) a serviciilor petroliere ale societății Petromservice SA către SC OMV Petrom SA.
Dosarul delapidării Petromservice a fost înregistrat la Tribunalul București pe 13 septembrie 2012, dată la care Parchetul de pe lângă ÎCCJ a făcut, prin intermediul unui comunicat de presă, un rezumat al schemei aplicate de Vîntu și Luca pentru furtul celor peste 83 milioane de euro, anunțând trimiterea în judecată sub acuzația de delapidare a grupării criminale conduse de Luca și SOV.
Conform comunicatului amintit, ”procurori ai Secţiei de urmărire penală şi criminalistică din cadrul Parchetului de pe lângă Înalta Curte de Casaţie şi Justiţie au dispus trimiterea în judecată a inculpaţilor VÎNTU SORIN OVIDIU, LUCA LIVIU, ŢURCAN OCTAVIAN, MIHAI SORIN, BOHÂLŢEANU IOAN, NEGRUTZI BOGDAN RADU, ŞUPEALĂ GHEORGHE, RINO RAICHOVICH GRAZIANO, ANAGNASTOPOL ZIZI, RÂMBOACĂ MIHAI VIOREL, RÂMBOACĂ RĂZVAN FLORIN ŞI BRAŞOVEANU DANIELA LĂCRĂMIOARA sub aspectul săvârşirii infracţiunilor de delapidare şi spălare a banilor, reţinându-se un prejudiciu produs părţii vătămate S.C. PETROMSERVICE S.A. de 83.518.369,96 euro, aşa cum rezultă din raportul de expertiză contabilă întocmit în cauză”.
Astfel, spun procurorii, în anul 2005, Liviu Luca a devenit, în mod indirect, acționarul majoritar al Petromservice, prin achiziția a 49,35% din acțiunile societății, realizată prin intermediul companiei ELBAHOLD LTD (înmatriculată în Cipru), ”la care inculpatul avea calitatea de beneficiar real în sensul prevăzut de Legea nr. 656/2002 pentru prevenirea şi sancţionarea spălării banilor şi de Directiva 2005/60/CE”.
În acest mod, Liviu Luca ”a controlat activitatea ulterioară desfăşurată de S.C. PETROMSERVICE S.A., prin exercitarea dreptului de vot al ELBAHOLD LTD în cadrul Adunării Generale a Acţionarilor, ceea ce i-a permis desemnarea unor persoane apropiate în funcţiile de membri ai Consiliului de Administraţie, director general şi director financiar .
Din probele cauzei, a rezultat că inculpatul LUCA LIVIU era ajutat la administrarea companiei de către inculpatul VÎNTU SORIN OVIDIU, care a finanţat preluarea pachetului de acţiuni. Un rol important în administrarea S.C. PETROMSERVICE S.A. avea şi inculpatul ŢURCAN OCTAVIAN, persoană apropiată de VÎNTU SORIN OVIDIU, care intermedia relaţia inculpaţilor cu companiile înmatriculate în Cipru pe care le controlau şi cu băncile din această ţară”. Octavian Țurcan este deja cunoscut ca un locotenent fidel al lui Vîntu, dacă nu cumva el mai are și alt stăpân mult mai la est de Chișinău.
Cum spuneam, în cursul anului 2007, S.C. PETROMSERVICE S.A. a vândut activitatea de servicii petroliere, în schimbul căreia a primit suma totală de aproximativ 325 milioane euro. Întrucât, în aceeaşi perioadă, împotriva societăţii erau în curs de desfăşurare numeroase proceduri de executare silită pentru drepturile salariale restante obţinute de către angajaţi prin intermediul unor hotărâri judecătoreşti, inculpatul LUCA LIVIU a hotărât ca lichidităţile societăţii să fie transferate în patrimoniul unor companii controlate de VÎNTU SORIN OVIDIU, pentru a evita ca aceste sume să ajungă în posesia salariaţilor sau să fie distribuite ca dividende acţionarilor minoritari.
Probele administrate au relevat că, în acest scop, inculpatul a conceput, cu ajutorul inculpaţilor VÎNTU SORIN OVIDIU şi ŢURCAN OCTAVIAN un plan pentru a transfera sumele aflate în conturile S.C. PETROMSERVICE S.A. în conturile unor societăţi off shore controlate de inculpaţi, sub pretextul achiziţiei unor acţiuni cotate la bursă – specialitatea lui SOV.
Astfel, spun procurorii, în temeiul probatoriului administrat, a rezultat ca în perioada 2008 – 2009, inculpaţii LUCA LIVIU, în calitate de acţionar majoritar, MIHAI SORIN, BOHÂLŢEANU IOAN, NEGRUTZI BOGDAN, ŞUPEALĂ GHEORGHE, RINO RAICHOVICH, în calitate de membri ai Consiliului de Administraţie, şi ANAGNASTOPOL ZIZI, în calitate de director financiar al S.C. PETROMSERVICE S.A., au dispus încheierea mai multor contracte prin care partea vătămată a achiziţionat acţiuni cotate la bursă emise de 7 societăţi din Republica Moldova, la un preţ de aproximativ 9 ori mai mare decât valoarea la care aceste acţiuni erau tranzacţionate în aceeaşi perioadă la Bursa de Valori a Moldovei. Scopul urmărit prin aceste tranzacţii a fost ca sumele să ajungă în patrimoniul inculpaţilor VÎNTU SORIN OVIDIU şi ŢURCAN OCTAVIAN.
În acest mod, S.C. PETROMSERVICE S.A. a plătit suma totală de 94.325.439,75 de euro pentru acţiuni, pe care le-ar fi putut cumpăra în schimbul sumei de 10.807.069,79 euro dacă ar fi realizat achiziţia direct de pe bursă.
Acţiunile erau achiziţionate de pe bursă de către inculpaţii VÎNTU SORIN OVIDIU şi ŢURCAN OCTAVIAN, folosind sume avansate de către partea vătămată, şi erau revândute după câteva zile către S.C. PETROMSERVICE S.A. la preţuri care erau majorate uneori de 50 de ori. Probele cauzei au relevat că aceste achiziţii nu erau utile pentru activitatea părţii vătămate, ci au reprezentat doar un mijloc de a trafica activele părţii vătămate în interesul altor persoane.
Contractele au fost încheiate cu puţin timp înainte de intrarea companiei în insolvenţă, în condiţiile în care inculpaţii cunoşteau că datoriile către salariaţi nu pot fi achitate şi că insolvenţa este iminentă.
Din probele administrate în cauză a rezultat că inculpaţii VÎNTU SORIN OVIDIU şi ŢURCAN OCTAVIAN au contribuit la traficarea bunurilor din patrimoniul părţii vătămate prin conceperea mecanismului financiar folosit, punerea la dispoziţie a companiilor străine care au intermediat achiziţiile, identificarea societăţilor moldoveneşti ale căror acţiuni urmau să fie achiziţionate şi realizarea formalităţilor pe care le presupuneau tranzacţiile. Toate companiile care au intermediat achiziţiile de acţiuni erau controlate de inculpaţii VÎNTU SORIN OVIDIU şi ŢURCAN OCTAVIAN, care aveau calitatea de beneficiari reali ai acestor societăţi, potrivit datelor rezultate din cauză.
În acest mod, continuă procurorii, inculpaţii LUCA LIVIU, VÎNTU SORIN OVIDIU şi ŢURCAN OCTAVIAN controlau atât cumpărătorul, cât şi vânzătorii acţiunilor, ceea ce le-a permis să stabilească arbitrar preţul plătit şi să transfere sumele de bani din patrimoniul S.C. PETROMSERVICE S.A. în patrimoniile proprii (conturile personale ale lui VÎNTU SORIN OVIDIU sau conturi ale unor societăţi controlate de inculpaţii VÎNTU SORIN OVIDIU, LUCA LIVIU şi ŢURCAN OCTAVIAN).
Transferul s-a realizat prin operaţiuni repetate, care au avut scopul de a ascunde originea sumelor de bani şi de a le reintroduce în circuitul comercial în România după ce au fost reciclate sub aparenţa unor finanţări acordate către persoanele juridice române controlate indirect de VÎNTU SORIN OVIDIU, în special S.C. IMOBILIAR NETWORK S.A. şi S.C. REALITATEA MEDIA S.A.
Banii au fost transferaţi prin operaţiuni de tip suveică, în regim repetat structurat pe mai multe verigi, în cadrul cărora aceleaşi sume au fost reciclate de mai multe ori prin transferuri repetate între companiile controlate de inculpaţi. În unele situaţii, aceeaşi sumă a fost transferată de 5 ori prin conturile aceloraşi societăţi în decurs de o lună, pentru a crea impresia că s-au efectuat 5 plăţi diferite.
Probele administrate în cauză în faza de urmărire penală au relevat că inculpaţii RÂMBOACĂ MIHAI VIOREL, RÂMBOACĂ RĂZVAN FLORIN şi BRAŞOVEANU DANIELA LĂCRĂMIOARA au contribuit la săvârşirea faptelor descrise prin întocmirea unor rapoarte de evaluare pentru întreprinderile din Republica Moldova cu încălcarea normelor specifice acestei activităţi şi în care au atestat împrejurări nereale pentru a denatura valoarea societăţilor din Republica Moldova. În acest mod, s-a urmărit ca inculpaţii să nu fie traşi la răspundere penală, urmând ca rapoartele să servească drept o justificare a preţului plătit în eventualitatea unui control ulterior.
Prin falimentarea controlată a societăţii au fost prejudiciaţi indirect salariaţii, care nu şi-au putut valorifica drepturile recunoscute prin hotărâri judecătoreşti şi ceilalţi creditori ai societăţii, care nu îşi pot valorifica creanţele. Conform tabelului definitiv al creanţelor, PSV COMPANY S.A. avea datorii totale de aproximativ 150 de milioane de euro, dintre care aproximativ 98 de milioane de euro către bugetul consolidat al statului.
De asemenea, au fost fraudaţi indirect şi acţionarii minoritari ai S.C. PETROMSERVICE S.A. (aproximativ 72.000 de membri ai Asociaţiei Salariaţilor din SNP PETROM S.A. şi 7.000 de acţionari persoane fizice), care nu au încasat dividendele ce li se cuveneau în urma vânzării serviciilor petroliere şi cărora le-a fost diminuată semnificativ valoarea acţiunilor.
Procurorii au prezentat, schematic, beneficiarii finali ai sumelor sustrase din Petromservice:

Sorin Ovidiu Vîntu și Octavian Țurcan – beneficiarii finali ai fondurilor sustrase de la Petromservice
Prin urmare, se spune în comunicatul de presă ce a însoțit trimiterea în judecată a grupării de crimă organizată creată de Vîntu și Luca, în temeiul probelor administrate în cauză, procurorii Secţiei de urmărire penală şi criminalistică din cadrul Parchetului de pe lângă Înalta Curte de Casaţie şi Justiţie au dispus trimiterea în judecata a inculpaţilor:
1. LUCA LIVIU, pentru săvârşirea infracţiunii de delapidare, prev. de art. 2151 alin. 1, 2 C.pen. cu aplicarea art. 41 alin. 2 C.pen.;
2. MIHAI SORIN, pentru săvârşirea infracţiunii de delapidare, prev. de art. 2151 alin. 1, 2 C.pen. cu aplicarea art. 41 alin. 2 C.pen.;
3. ŞUPEALĂ GHEORGHE, pentru săvârşirea infracţiunii de delapidare, prev. de art. 2151 alin. 1, 2 C.pen. cu aplicarea art. 41 alin. 2 C.pen.;
4. NEGRUTZI BOGDAN pentru savarsirea infractiunii de delapidare, prev. de art. 2151 alin. 1, 2 C.pen. cu aplicarea art. 41 alin. 2 C.pen.;
5. BOHÂLŢEANU IOAN, pentru săvârşirea infracţiunii de delapidare, prev. de art. 2151 alin. 1, 2 C.pen. cu aplicarea art. 41 alin. 2 C.pen.;
6. RAICOVICH RINO GRAZIANO pentru savarsirea infractiunii de delapidare, prev. de art. 2151 alin. 1, 2 C.pen. cu aplicarea art. 41 alin. 2 C.pen.;
7. ANAGNASTOPOL ZIZI, pentru săvârşirea infracţiunii de delapidare, prev. de art. 2151 alin. 1, 2 C.pen. cu aplicarea art. 41 alin. 2 C.pen.;
8. VÎNTU SORIN OVIDIU pentru săvârşirea infracţiunii de complicitate la delapidare, prev. de art. 26 C.pen. rap. la art. 2151 alin. 1, 2 C.pen. cu aplicarea art. 41 alin. 2 C.pen. şi pentru savarsirea infracţiunii de spălare a banilor, prev. de art. 23 alin. 1 lit. a din Legea nr. 656/2002 cu aplicarea art. 41 alin. 2 C.pen., ambele cu aplicarea dispoziţiilor art. 33 lit. a C.pen.;
9. ŢURCAN OCTAVIAN, pentru săvârşirea infracţiunii de complicitate la delapidare, prev. de art. 26 C.pen. rap. la art. 2151 alin. 1, 2 C.pen. cu aplicarea art. 41 alin. 2 C.pen. şi pentru savarsirea infracţiunii de spălare a banilor, prev. de art. 23 alin. 1 lit. a din Legea nr. 656/2002 cu aplicarea art. 41 alin. 2 C.pen.;
10. RÂMBOACĂ MIHAI VIOREL, pentru săvârşirea infracţiunii de complicitate la delapidare, prev. de art. 26 C.pen. rap. la art. 2151 alin. 1, 2 C.pen. cu aplicarea art. 41 alin. 2 C.pen.;
11. RÎMBOACĂ RĂZVAN FLORIN, pentru săvârşirea infracţiunii de complicitate la delapidare, prev. de art. 26 C.pen. rap. la art. 2151 alin. 1, 2 C.pen. cu aplicarea art. 41 alin. 2 C.pen.;
12. BRAŞOVEANU DANIELA LĂCRĂMIOARA, pentru săvârşirea infracţiunii de complicitate la delapidare, prev. de art. 26 C.pen. rap. la art. 2151 alin. 1, 2 C.pen. cu aplicarea art. 41 alin. 2 C.pen.;
În instrumentarea acestei cauze, procurorii Secţiei de urmărire penală şi criminalistică au beneficiat de sprijinul tehnic şi informativ al Serviciului Român de Informaţii şi au colaborat cu Oficiul Naţional pentru Prevenirea şi Combaterea Spălării Banilor”.
Pentru o cunoaștere mai exactă a operațiunii și a tehnicii utilizate concret de Vîntu și Luca dați CLICK aici:
Iată, mai jos, și schemele financiare folosite de Vîntu, Luca și Țurcan, pentru marele tun de la SC PETROMSERVICE SA (actuala PSV Company SA):
Conform Mediafax, în rechizitoriul prin care Vântu, Luca și ceilalți zece inculpați au fost deferiţi justiţiei pentru devalizarea societăţii Petromservice, anchetatorii prezintă o listă a bunurilor mobile şi imobile puse sub sechestru în vederea recuperării prejudiciului creat prin faptele acestora, estimat la peste 80 de milioane de euro.
Partea vătămată PSV Company (fosta Petromservice) s-a constituit parte civilă cu suma de 83.163.165 de euro, prin administratorul judiciar de la acel moment, RVA Insolvency Specialists.
Pentru repararea prejudiciului, notează procurorii, urmează să fie obligaţi la despăgubiri, în solidar, toţi inculpaţii care au participat la săvârşirea infracţiunii de delapidare, în limita sumei la care a contribuit fiecare dintre aceştia, respectiv:
Luca Liviu – 38.252.931,03 de euro
Sorin Mihai – 13.296.140 de euro
Gheorghe Şupeală – 83.518.369,96 euro
Bogdan Negrutzi – 45.265.438,93 euro
Ioan Bohâlţeanu – 74.683.058,95 de euro
Rino Graziano Raicovich – 31.969.298,93 euro
Zizi Anagnastopol – 38.252.931,03 euro
Sorin Ovidiu Vîntu – 83.518.369,96 euro
Octavian Ţurcan – 83.518.369,96 de euro
Mihai Viorel Râmboacă – 45.265.438,93 euro
Răzvan Florin Rîmboacă – 45.265.438,93 euro
Daniel Lăcrămioara Braşoveanu – 45.265.438,93 de euro
Anchetatorii arată,, conform aceleiași surse, că în cauză au fost depuse plângeri şi constituiri de parte civilă de către reprezentanţii a aproximativ 25.000 de persoane, membri ai Asociaţiei Salariaţilor din SNP Petrom, în considerarea calităţii de acţionar minoritar pe care asociaţia o are în cadrul PSV Company SA.
Aceştia au arătat, potrivit procurorilor, că prin faptele descrise a fost diminuat patrimoniul părţii vătămate şi, în subsidiar, valoarea acţiunilor deţinute de Asociaţia Salariaţilor din SNP Petrom. Deşi aceste afirmaţii sunt corecte, spun procurorii, persoanele menţionate nu pot avea calitatea de parte civilă în cauză, având în vedere că faptele privesc patrimonii distincte, aparţinând unor persoane distincte.
Interesele patrimoniale ale membrilor asociaţiei au fost afectate în mod indirect şi vor fi reparate tot în mod indirect, prin reîntregirea patrimoniului PSV Company S.A.
„Potrivit art. 25 din Legea 6565/2002, sumele de bani care au făcut obiectul spălării de bani sunt supuse confiscării, în condiţiile prevăzute de art. 118 Cod penal”, susţin procurorii în rechizitoriu, arătând că „aceste prevederi sunt aplicabile cu privire la beneficiarii sumelor provenite din spălarea de bani indicaţi în rechizitoriu, care nu au participat la săvârşirea infracţiunii de delapidare, respectiv – Realitatea Media SA – 14,2 milioane de euro, Imobiliar Network 2002 SA – 6,725 milioane de euro, Demera Investments Ltd – 25,329 milioane de euro, GM Invest SA – 1,3 milioane de euro, Woodgreen Management – 3,68 milioane de euro, Radoway Limited – 487.000 de euro şi SC Profesional Corpconsult SA – 400.000 de euro”.
Având în vedere că aceste persoane nu pot fi obligate la recuperarea prejudiciului produs părţii vătămate, urmează să le fie confiscate sumele dobândite prin săvârşirea faptei de spălare de bani, se mai arată în documentul citat.
Pentru a garanta restituirea prejudiciului produs prin delapidare şi confiscarea sumelor care au făcut obiectul spălării de bani anchetatorii au instituit măsuri asigurătorii asupra bunurilor deţinute de inculpaţi şi de persoanele care au dobândit bunuri prin săvârşirea faptelor prevăzute de legea penală.
Astfel, s-a dispus indisponibilizarea, prin instituirea unui sechestru, a următoarelor bunuri: 54 de imobile din comuna P., jud. Prahova, inclusiv a construcţiilor ridicate de societatea Profesional Construct cu sumele provenite indirect din infracţiune, precum şi a alte trei imobile situate în municipiul Ploieşti şi a unei ambarcaţiuni, aparţinând Liviu Luca, două imobile situate în municipiul Iaşi şi în com. M., jud. Giurgiu, aparţinând Vîntu, 25 de imobile aparţinând societăţii Imobiliar Network 2002 SA, societatea prin intermediul căreia Vîntu deţine proprietăţile imobiliare pe care le controlează, situate în Bucureşti, Bacău, Roman, Ploieşti, Sulina, Vaslui şi Corbeanca.
La instituirea măsurii asigurătorii s-a avut în vedere, pe de o parte, faptul că societatea a dobândit suma de 6.725.000 de euro provenind din infracţiunile de delapidare şi spălare de bani, precum şi faptul că acţiunile societăţii sunt deţinute în mod indirect de Vîntu.
Având în vedere, arată anchetatorii, că acţiunile reprezintă părţi din capitalul social al societăţii, pentru a evita diminuarea acestuia şi implicit a bunurilor împotriva cărora se poate realiza executarea sumelor la care ar putea fi obligat inculpatul, a fost necesară sechestrarea activelor societăţii respectiv patru imobile din Bucureşti şi Voluntari, aparţinând lui Ţurcan, un imobil din Bucureşti, aparţinând lui Sorin Mihai, patru imobile situate în localitatea C., aparţinând lui Şupeală, şapte imobile din Bucureşti şi localitatea P., judeţul Buzău, aparţinând lui Anagnastopol, cinci imobile situate în Bucureşti, aparţinând Mihai Viorel Râmboacă şi un imobil situat în Bucureşti, ce aparţine Dnielei Lăcrămioara Braşoveanu.
Procurorii au pus sechestru, de asemenea, pe numeroase conturi deschise la diverse bănci de inculpaţii din dosar precum şi conturi bancare deschise în Cipru şi în Germania de Luca, Vîntu şi Ţurcan, precum şi de companiile cipriote care au fost folosite pentru intermedierea tranzacţiilor sau care au beneficiat de sumele provenite din spălarea de bani – se afirma într-o știre Mediafax din 13 septembrie 2012.
Cât privește derularea procesului aflat pe rolul instanței Tribunalului București, să sperăm că s-a reușit administrarea probatoriului în acest caz și astăzi se va putea intra pe judecata de fond…
Dan Badea









Categorie:







